Modern collaboration fails at scale for a simple reason: it asks trust to do work that only enforcement can do.
As systems grow larger, faster, and increasingly non-human, coordination mechanisms that rely on belief, negotiation, discretion, or explanation accumulate overhead faster than execution itself. Progress slows. Authority recentralizes. Governance metastasizes.
Artificial intelligence does not create this failure.
It exposes it.
Metaspace exists to test whether coordination can proceed without trust, culture, governance, or discretion; once the underlying system can determine, mechanically and without interpretation:
Intelligence fails when truth must be reconciled after execution.
Metaspace is for systems where coordination must survive:
anonymity
adversarial participation
non-human contributors
irreversible outcomes
fork and failure
It is for contributors willing to accept that:
outcomes are final
failure is visible
authority cannot be appealed
and discretion is unavailable
Metaspace is not for:
organizations that require managerial discretion
communities that depend on moderation
teams that rely on negotiation or exception
systems that cannot tolerate irreversible failure
This is not exclusion.
It is compatibility.
Work is decomposed into verifiable units with explicit acceptance criteria. Either the criteria are met, or they are not.
Participation is voluntary. Consequences are not. Once committed, state transitions are enforced without discretion.
Deadlines are not reminders. They are boundaries. Expiry clears obligation automatically. Failure is a first-class outcome.
Compensation, ownership, or stake is resolved mechanically from contribution and outcome, not reputation, persuasion, or visibility.
There is no retroactive repair. No arbitration. No reinterpretation.
Failure resolves to a state, not a story.
Executed transitions are irreversible. There is no rollback, appeal, or narrative repair. Finality is what prevents coordination from collapsing back into governance.
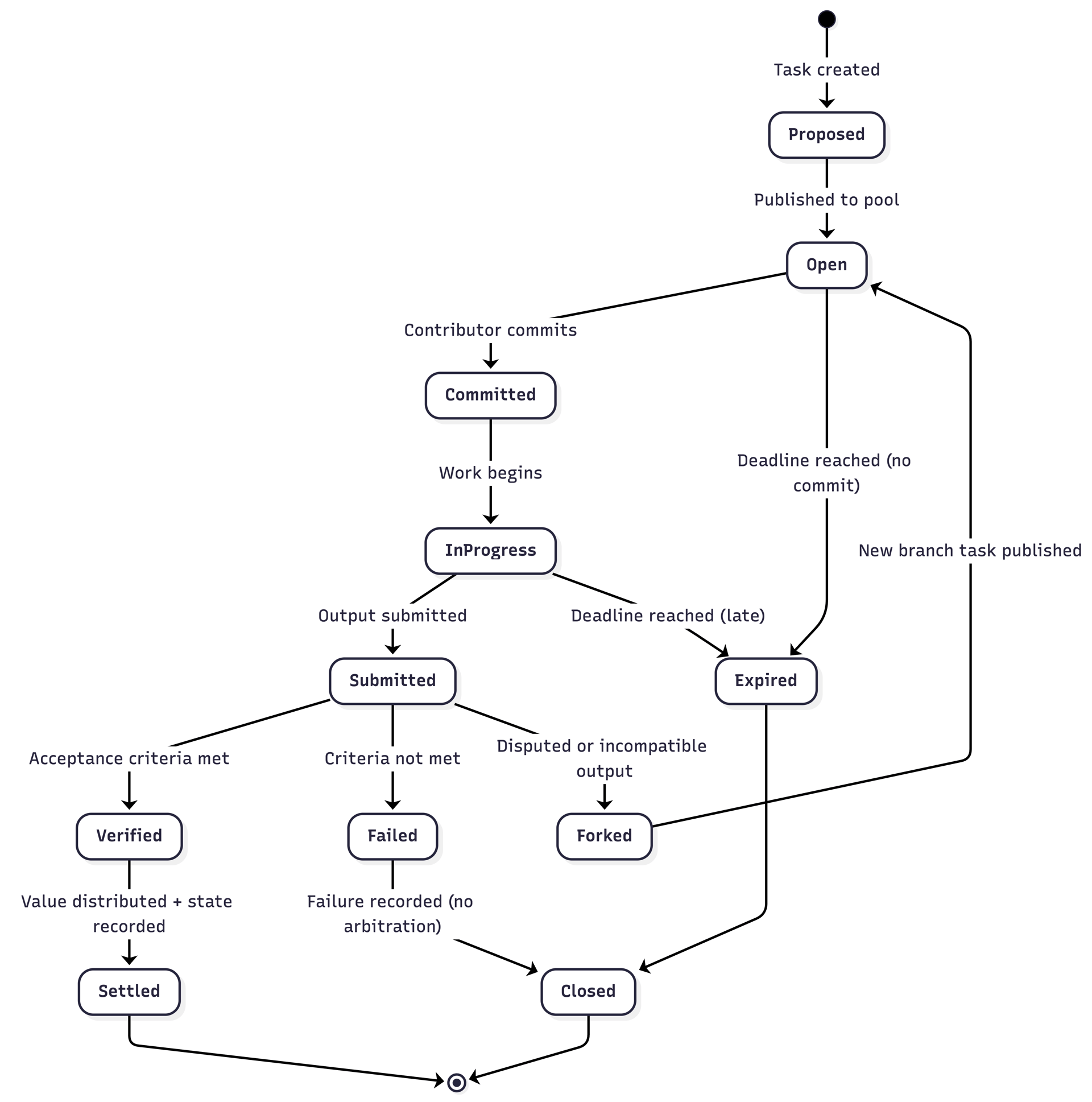
This diagram shows how work moves through Metaspace as a sequence of enforced state transitions.
Tasks progress through commitment, execution, verification, and settlement under fixed constraints of time and finality.
At no point does coordination rely on trust, negotiation, or discretionary authority.

No administrators
No moderators
No appeals
No hidden prioritization
No standing authority
No narrative governance
No exception handling
There is no one to convince, escalate to, or negotiate with.
This is not a philosophical position.
It is a structural constraint.
Coordination fails when discretion is reintroduced after execution.
Metaspace is not complete.
Some components exist. Others are being built. All are subject to falsification.
If coordination cannot proceed without reintroducing governance, discretion, or appeal, then the Hyperspace thesis fails and should be discarded.
Metaspace exists for that reason alone.
It is not offered as a promise.
It is offered as a test.

Vektagraf

PrivacyFirst

Metaspace
Metaspace is not standalone.
It depends on two prior resolutions:
Without authoritative data, work cannot be verified without interpretation.
Without executable authority, outcomes cannot be enforced without governance.
With both in place, coordination becomes structural.
Metaspace is the coordination layer that tests whether governance was ever fundamental, or merely scaffolding.
Metaspace is grounded in a body of written work that defines what coordination must mean once trust, negotiation, and discretionary authority no longer scale.
The Hypermodern Theorem formalizes the conditions under which large-scale systems can remain coherent when belief, interpretation, and governance are removed as operating assumptions.
The Hyperspace Manifesto applies those constraints to coordination, defining what it would mean for collaboration to proceed mechanically, through enforced commitments, irreversible execution, and structural finality rather than trust or appeal.
For readers who want a slower introduction to the theorem, a weekly release of The Hypermodern Theorem is also available as a public publication.